游乐行业一站式全网营销服务提供商
AI来帮你

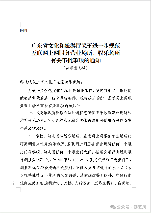
广东省文化和旅游厅公开征求《广东省文化和旅游厅关于进一步规范互联网上网服务营业场所、娱乐场所有关审批事项的通知》意见的公告

作者:游艺风


原广东省文化厅于2017年印发的《关于贯彻执行〈娱乐场所管理办法〉的通知》已到期。为加强政策衔接,规范行业管理,近期我厅组织起草了《广东省文化和旅游厅关于进一步规范互联网上网服务营业场所、娱乐场所有关审批事项的通知(征求意见稿)》,现向社会公开征求意见。公众可通过以下方式提出反馈意见:

1.通过电子邮件将意见发至:wl_gdwltscc@gd.gov.cn。邮件主题请注明“规范性文件征求意见”。

2.通过信函方式将意见寄至:广州市越秀区东风东路701号广东省文化和旅游厅市场管理处(邮编:510080)。请在信封上注明“规范性文件征求意见”。

意见反馈截止日期为2025年9月8日。

特此公告。

附件:广东省文化和旅游厅关于进一步规范互联网上网服务营业场所、娱乐场所有关审批事项的通知(征求意见稿).doc

广东省文化和旅游厅

  2025年8月29日


编辑整理 | 游艺风
图文来源 | 广东省文化和旅游厅
业务查询
游艺风传媒:18028021074
(咨询时间:周一至周五 9:00-18:00 )

【网络推广】
王小姐:13556078166

游艺风传媒,
您身边的网络营销专家!
专注于线上业务的布局和执行,
期待您的垂询!

【免责声明】
本公众号所转载的内容均来自互联网公开信息,版权归原作者所有,仅供行业分享使用,不用于商业行为。如涉及侵权问题,请及时联系进行删除。本公众平台对此不承担任何责任。

粤ICP备2021136772号